Aller au contenu principal
Facebook
Linkedin
Instagram
Youtube
Comment peut-on vous aider ?
Navigation principale
Rendez-vous
Prestataires de soins
Services médicaux
Hospitalisation
Accès et parkings
Comment peut-on vous aider ?
Facebook
Linkedin
Instagram
Youtube
Portail patient
Navigation principale
Rendez-vous
Prestataires de soins
Services médicaux
Hospitalisation
Accès et parkings
Comment peut-on vous aider ?
Portail patient
Fil d'Ariane
Accueil
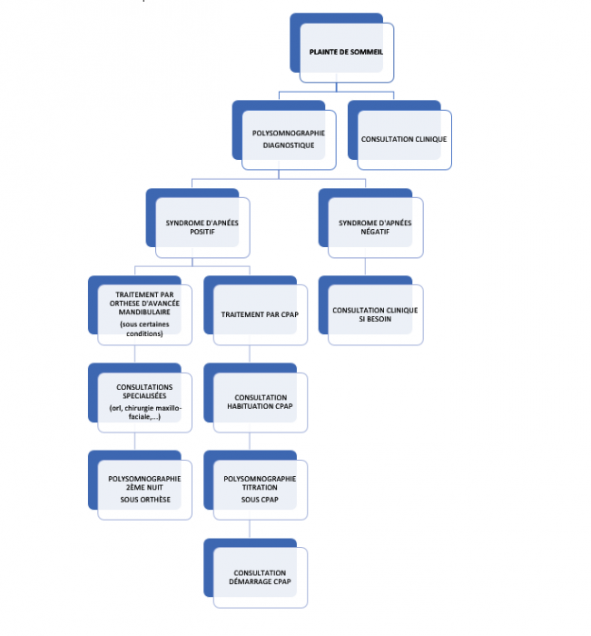
Le trajet de soin
Le trajet de soin
Image
Suivez-nous sur
Facebook
Linkedin
Instagram
Youtube